Base materials with high potential

Very good materials
Best of the best
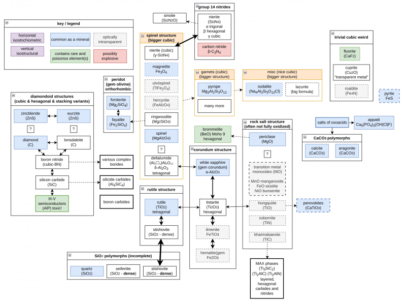
All diamondoids come in:
- cubic zincblende structure
- hexagonal wurzite structure
Related main page: Diamond like compounds
Best diamondoid compounds
C – pure carbon "dialondeite" this includes the allotropes:
- C in zincblende structure is called diamond of the normal cubic variety
- C in wurzite structure is called lonsdaleite "hexagonal diamond"
SiC – gemstone quality optically transparent silicon carbide aka moissanite.
The structure of natural moissanite is in-between the zincblende and the wurzite structure.
This is part of what makes natural moissanite more though than natural diamond.
This does not apply to piezochemically mechanosynthesized and very small structures like some crystolecules though.
A main advantage of moissanite over diamond is it's high heat and oxidation resistance.
Si – pure silicon (eventually)
Not optically transparent since a semiconductor with low enough bandgap.
Lower mechanical chemical and thermal stability then the above.
BN – diamondoid boron nitride (cubic c-BN aka quingsongite and hexagonal w-BN)
Boron is not extremely abundant and available.
There is a rare natural mineral of the cubic variety called – quingsongit (de) – cubic – Mohs 9-10
Like graphene in the case of carbon there's a graphitic polymorph of BN. This is not counted as "diamondoid" here.
BC2N – heterodiamond
Basically an intermediate between dialondeite and "diamondoid boron nitride".
AlN – aluminum nitride – optically transparent due to big bandgap (visible light)
A main advantage compared to boron nitride is that aluminium is much more common than boron.
Disadvantages are lower mechanical (thermal?) and chemical stability.
The surface is not stable against water at the nanoscale level (powders hydrolyse to amonniak NH3 and aluminum hydroxide).
Nanomachinery out of AlN must thus be sealed into a product internal environment. PPV is way more than sufficient. Juts solvents like water need to be kept away.
Phosphides: Phosphorus has a similar abundance/acessibility problem as boron.
It's by no means scarce (see fertilizer) but by no means anywhere near accessible as nitrogen. (See:Air as a resource).
Plus some compounds can be a huge health hazard. Like (AlP aluminum phosphide) releasing highly toxic phosphine (PH3) gas on contact with water.
Out of these reasons they are not listed here as materials with high potential here.
Diamondoid phosphides are listed on the page: Diamond like compounds
Best SiO2 polymorphs
Metastable ultrahard and dense SiO2 polymorphs:
- SiO2 stishovite (tetragonal rutile structure)
- SiO2 seifertite (orthorhombic scrutinyite structure)
- Stabilized versions of these using titanium as substituent: mechadensite
Simple titanium gemstones
Why the huge focus on titanium here?
- It is (by good margin) the most abundant transition metal on Earth right after iron.
Followed with (~x5) jump Manganese. And (oddly enough as the by far most common element of the next higher 5th period) Followed with (~x5) jump by zirconium. - Unlike iron titanium makes for many mechanically high performance gemstomes when cobined with nonmetals.
- The titanium group (goup 4) is in a sense an alternate extension of the particularly useful carbon group (group14). In the sense of the number of shell/valence electrons.
There's just a competition between p- and d-orbitals. In some chemical contexts titanium prefers p orbitals and behaves more like a member of the carbon group in tetrahedral coordination.
Titanium combined with all sorts of abundant non-metal elements forms astoundingly many gemstone like compounds with exceptionally good mechanical and thermal properties. (Unlike the extremely abundant element iron that disappointingly underperforms in this regard). Titanium is reasonably abundant in Earths crust. Not as common as iron though. Titanium is especially common on our moon. There is also lack of non-volatile non-metal elements (like carbon and nitrogen) to combine it with though. Well, even for a quite big moonbases the volatiles in polar moon craters will suffice.
Titanium compounds with second row elements
- TiB2 titanium diboride - hexagonal 2D layered - 3230°C - 4.52g/ccm - optically metallic - highly refractory compound
- TiC titanium carbide - simple cubic - 3160°C (800°C in air) - 4.93g/ccm Mohs 9 to 9.5 - water insoluble (almost)
- TiN titanium nitride - simple cubic - 2,947°C - 5.21 g/cm3 - optically metallic (golden) - "barrier metal" - water insoluble (almost)
Associated minerals:
- TiC titanium end-member of khamrabaevit – Mohs 9 – hongquiit Mohs 5.5-6.0??
- TiN osbornite (wikipedia) – Mohs 8.5 – 5.43g/ccm
Titanium oxides:
- TiO [1] - hongquiite - simple cubic - 1,750C° - 4.95g/ccm - optically metallic (golden)
- Ti2O3 [2] - tistarite - hexagonal corundum structure (like sapphire) - 2,130°C (decomposes) - 4.49g/ccm - semiconducting to metallic at 200°C
- TiO2 [3] - rutile, anatase, brookite, and more
Titanium compounds with third row elements:
- TiP - phosphid Titan(III) phosphide (de.zxc.wiki) - hexagonal - 1860°C - 3.94g/ccm - optically metallic
- Ti3P (materialsproject.org) - tetragonal - 4.7g/ccm
- TiSi2 titanium disilicide - orthorhombic (complex unit cell) - 1,470°C - 4.02g/ccm - water insoluble - optically metallic and electrically conductive - C54 phase (researchgate) - More titanium silicides ...
- Ti3Si - tetragonal - (isotype to Ti3P - see above and Zr3P) – (can this form a cubic A15 phase too ??)
- Ti5Si4 - 2120°C - tetragonal (isotype to Zr5Si4)
- TiSi titanium monosilicide - 1760 °C - orthorhombic (isotype to FeB)
- Ti5Si9 - spacegroup Cmcm (Nr. 63) - 3.9g/ccm
- Ti5Si3
Given silicon is a semi-metal and titanium is a metal titanium silicides should come with quite metallic properties (optically and electrically).
But mechanically still gemstone like like inter-metallic compounds.
Simple zirconium gemstones
Zirconium Zr compounds (maybe)
- Zr (fifth row) is the element below Titanium (fourth row)
- Zr is the most abundant fifth and below row non alkali element (Earth's crust).
- Zr makes similarly good compounds with various other elements as Ti
- Wikipedia: Zirconium: oxides, nitrides, and carbides
- ZrC zirconium carbide very high melting point (~3530 °C)
- ZrN zirconium_nitride – similar to TiN
- ZrP ??
- ZrO
- ZrO2 Baddeleyite
- ZrO2 doping stabilized cubic zirconia, Zirconia (mineralienatlas, de)
- ZrSiO4 Zircon (zirconium silicate, tetragonal, Mohs 7.5)
Quite simple rutile structure & hard
- Rutile TiO2 – Mohs 6.0 to 6.5
- Stishovite - metastable SiO2 polymorph - rutile structure & very hard and dense – Mohs 8.5 to 9.5
- The in-between: mechadensite
And neo-polymorphs with rutile structure. These include:
- Silicon group: GeO2, SnO2, β-PbO2 – (germanium Ge is rather rare)
- Other: MnO2, FeSbO4 – (antimony Sb is rather rare)
See: rutile structure. There is also a mention on that on the page about silicon
This could be called the the stishovite continuum or the rutile continuum.
Corundum structure & hard
The corundum structure is hexagonal unlike the rutile structure
this can be but not necessarily is a downside in that the design of crystolecules
based on corundum structure materials might be more difficult and or more limited. (DISPUTABLE).
- Leukosapphire (Al2O3) – Mohs 9 (defining mineral)
- Tistarite (Ti2O3) – Mohs 8.5 – optically metallic
- Eskolatite (Cr2O3) – Mohs 8 – optically metallic – Chromium is less common
- Hematite (Fe2O3) – Mohs 5.5 to 6.5 – optically metallic – Iron compounds are usually weaker
For more examples including less performant ones see:
Corundum structure – corundum is a term for low grade sapphire (and polymorphs: deltalumite)
Leukosapphire is widely known and already often suggested right after diamond.
Tistarite is a high performance titanium based oxidic gem that deserves much more attention.
It is much harder than other more common titanium oxide minerals (with exact same stoichometry) like rutile, anatase, and brookite.
Some substitutions with silicon may make it even harder at the expense of thermal stability. Much like in mechadensite.
(TODO: Investigate is if tistarite remains sable with some Ti to Si substitution and if it hardens it on expense of thermal stability.)
Mono metal monoxides (simple cublic NaCl salt structure)
Earth alkali based
- MgO periclase - surprisingly unreactive compared to CaO - also surprisingly little water soluble for a salt
- CaO anhydrous lime - questionable - highly reactive with water - ok if well sealed inside of products
Transition metal based
Some transition metal monoxides (Typical: Max 1300-1900°C - Mohs 5-6)
- TiO hongquiite
- MnO manganosite - (Mn is less abundant)
- FeO wüstite
- NiO bunsenite - (Ni is not too abundant on earth but very abundant on metallic asteroids)
V vanadium, Cr chromium, Co cobalt do that too but
these elements are more scarce thus
not included as pure high volume base materials here
Other quite interesting compounds
- CaTiO3 perovskite – Mohs 5.0-5.5 – orthorhombic – (structure)
Decently hard iron nitrides:
- Fe4N Roaldite 3D structure (de) – cubic – Mohs 5.5-6.0 – (very simple crystal structure)
- Fe9N4 Siderazot 3D structure (de) – triclinic – Mohs ?? – (not as complex as formula suggests)
Silicon oxynitride:
- Si2N2O Sinoite [4] silicon oxynitride [5] 3D structure (de) – ortorhombic pyramidal – 2.83g/ccm
- other oxynitrides: SiAlON, CaTiO2N, NaSiON, TiOxNy, (NiTiNO, ZnNO, PNO, …)
Corundum/sapphire polymorphs (See: Leukosapphire#Polymorphs):
- Al2O3 Deltalumite (δ form of corundum, polymorph of sapphire) – tetragonal – Mohs ?? (likely quite hard) – [6]
Spinel minerals (they all have nice cubic unit cells)
- Spinel MgAl2O4 – Mohs 7.5 to 8.0 – cubic
- Ulvöspinel TiFe2O4 – Mohs 5.5 to 6.0 – optically metallic
Ambient pressure stable high pressure modificaions of olivine:
- High pressure modification of iron olivine γ-Fe2SiO4: Ahrensite – [7] – (Mohs 6 – 4.26g/ccm)
- High pressure modification of magnesium olivine Mg2SiO4: Ringwoodite – (Mohs ? – 3.9g/ccm)
Quite good materials with some hampering weakness(es)
Con: low crystal structure symmetry
- Al2O3 – leukosapphire - Mohs 9 (defining material) - (isostructural to Ti2O3 tistarite?)
- β-C3N4 – beta carbon nitride – (possibly a fire hazard)
- Si3N4 – silicon nitride
- Si3N4 – nierite – 3D structure (de) – Mohs 9
- SiO2 – common quartz - and other low density polymorphs of SiO2
Con: Somewhat soft materials
Saving graces: very common or acessible elements, some degradability, nature friendliness (common biomineral – sea shells)
- CaCO3 calcite – trigonal – Mohs 3 (defining mineral)
- CaCO3 aragonite – ortorhombic – Mohs 3.5-4.0 – (a bit harder and somewhat higher symmetry crystal structure)
Other compounds
Boron
B4C – boron carbide (rhomboghedral)
High mechanical thermal and chemical resistance.
Boron is not as common and almost everywhere accessible as carbon though.
B6O – boron suboxide (rhombohedral)
https://en.wikipedia.org/wiki/Boron_suboxide
Al3Mg3B56 – BAM aluminium magnesium boride
(superhard, big orthorhombic unit cell, highly self-lubricating)
https://en.wikipedia.org/wiki/Aluminium_magnesium_boride
AlB12 – aluminium dodecaboride
https://en.wikipedia.org/wiki/Aluminium_dodecaboride
Tetragonal (α-form) – ?? (γ-form)
Ternary with carbon: Orthorhombic (β-form) C2Al3B48
Beryllium
BeO bromellite [8] – excellent material – hexagonal – simple minimal unit cell (de) – very hard Mohs 9
Problems:
- beryllium is quite scarce
- beryllium is quite poisonous
– it can be quite well sealed in a macroscopic gemstone though
– how well a nanomachinery metamaterial out of many nanoscale bromellite crystolecules will seal the beryllium: not so clear
Be3Al2(SiO3)6 – Beryl (hexagonal, Mosh 7.5 to 8.0)
aka Goshenite (= pure thus white beryl)
https://en.wikipedia.org/wiki/Beryl
https://en.wikipedia.org/wiki/Goshenite_(gem)
Colored varieties include well known gems like:
emerald (green), aquamarine (blue), heliodor (yellow), morganite (pink), and more.
Big unit cell but still nice because high symmetry cubic
- Sodalih (Na,Al,Cl silicate) (wikiepdia) [9] – cubic – Mohs 5.75
- And (almost?) isostructural ones like: Haüyn, Nosean, Bicchulith, ...
- Lazurite Mohs 5.0-5.5 – cubic – (minearlienatlas - nice unit cell structure)
Many elements but all common (Na,Ca,S,Cl,Al,Si,H) – silicate, sulfate, and hydroxy elements
Garnets
X3Y2(SiO4)3 the class of garnet gemstones [10] – typically hard Mohs 6.6-7.5 – and cubic – but big unit cell
- Andradite – Ca3Fe2Si3O12 – iron but no aluminum garnet – HUGE unit cell 3D structure (de)
- Almandine – Fe3Al2Si3O12 – iron and aluminum garnet
- Pyrope – Mg3Al2Si3O12 – aluminum but no iron
- Grossular – Ca3Al2Si3O12 – aluminum but no iron
- Spessartine – Mn3Al2Si3O12 – (less abundant manganese)
- Uvarovite – Ca3Cr2Si3O12 – (less abundant chromium – neither aluminum nor iron)
Wikipedia:
Other
- Silicide carbides e.g. Al4SiC4 (hexagonal)
- Phosphide carbides e.g. Cr3PC (orthorhombic) (non of the listed contain elements of very high abundance)
MAX phases
- MAX phases
- Ti3SiC2 titanium silicon carbide: Titanium silicon carbide
| 211 | Ti2AlC, Ti2AlN, Ti2SC, (Zr2SC, Zr2AlC) |
|---|---|
| 312 |
Ti3AlC2, Ti3SiC2, (Zr3AlC2) |
| 413 |
Ti4AlN3, Ti4SiC3 |
| 514 |
Mo4VAlC4 (only entry, thus left in despite more rare elements) |
(wiki-TODO: Perhaps add back in the ones with one of Sn,Zn,Pb?)
MXenes (though these are more like 2D materials)
(2-1 MXenes) Ti2C, Ti2N, …
(3-2 MXenes) Ti3C2, Ti2CN, (Zr3C2) …
(4-3 MXenes) Ti4N3, …
Related
- Gemstone
- Gemstone like compound and Diamond like compounds
- Simple crystal structures of especial interest
- Simple metal containing carbides and nitrides
- Can we make these high potential base materials from random stones lying around on the ground?
Yes! See: Common stones - Abundant element
- High performance of gem-gum technology
- Binary gem-like compound
To mix and mesh different gemstones isocompositional and or isostructural:
- Older redundant page: Charts for gemstone-like compounds
External links
Wkipedia:
- Category:Superhard_materials (Note: Many of them incorporate very rare elements)
- Superhard material
- Sialon its phases as singly crystals – α trigonal, β hexagonal, O' orthorhombic
there are Al–N and Al–O bonds substituting for Si–N bonds – these substitutions would be subject to checkerpatterning via piezomechanosynthesis to gain discretized transitions in a pseudo phase diagram - Aluminium oxynitride ALON – Mohs 8.5-9.0 (guessed from 85% as hard as sapphire )– cubic (spinel structure) – 2150 °C
References
<references/>